برای رسیدن به این هدف گریزی نیست از آزمودن روش های جدید و یافتن فناوری های جدیدی که ضمن رعایت استانداردهای جهانی، رقابت پذیری شرکت های پتروشیمی ایرانی را در بازارهای جهانی تضمین کند، اما این توسعه بدون توجه به محیط زیست نه تنها رقابت پذیری محصولات پتروشیمی ایرانی را دچار مشکلات عدیده می کند، بلکه ممکن است آسیب های جبران ناپذیری را بر پیکر اقتصاد ایران وارد کند. این موضوع به قدری برای کشورهای جهان اهمیت پیدا کرده است که در بیست و یکمین اجلاس اعضای متعهدین (COP21) کنوانسیون تغییرات اقلیم سازمان ملل متحد که از تاریخ 9 لغایت 21 آذرماه 1394 در شهر پاریس برگزار شد موضوع اصلی اجلاس بود.
این اجلاس کار خود را با حضور سران بیش از 140 کشور دنیا و با هدف دستیابی به توافق محیط زیستی فراگیر و همه جانبه آغاز کرد. دستور کار اصلی اجلاس بیست و یکم بررسی و تصویب توافقنامهای بود که از سال 2020 جایگزین پیمان کیوتو خواهد شد. بر اساس مذاکرات صورت گرفته طی سال جاری میلادی و برگزاری جلسات متعدد در خصوص مفاد توافقنامه جدید، کارگروههایی تخصصی با حضور نمایندگان کشورهای محوریت مفاد مندرج در پیشنویس توافق تشکیل گردید. نتایج جلسات کارشناسی در نهایت تبدیل به پیشنویس اولیه توافقنامهای شد که جهت بررسی در جلسات هیاتهای بلندپایه شامل وزیران محیط زیست کشورها ارائه گردید. پس از بیان نظرات و دیدگاهها از سوی مقامات کشورها، در نهایت و پس از انجام دو هفته مذاکرات فشرده، توافقنامه موسوم به پاریس به تصویب 195 کشور جهان رسید.
این توافقنامه حاوی 29 بند کلی و 140 تصمیم و با هدف جلوگیری از افزایش بیش از 2 درجهای دمای کره زمین تا پایان قرن جاری است. از جمله شروط اجرایی شدن توافقنامه پاریس؛ تصویب/پذیرش/الحاق آن از سوی حداقل 55 کشور و شامل شدن 55 درصد میزان انتشار گازهای گلخانهای میباشد.
همچنین در این توافقنامه کشورهای توسعه یافته متعهد به تامین منابع مالی جهت کمک به کشورهای درحال توسعه به میزان سالانه 100 میلیارد دلار از سال 2020 میباشند.
توسعه و انتقال فناوری نیز از جمله محورهای کلیدی دیگری میباشد که بر اساس آن سعی شده است تا تعهداتی جهت حمایتهای فنی و انتقال فناوری به کشورهای در حال توسعه بر اساس اولویتبندی نیازهای فناوری آن کشورها صورت گیرد و همچنین حمایت ها مالی مربوط به آن نیز انجام شود.
بزرگان پتروشیمی جهان در مورد حفظ محیط زیست چه میگویند؟
از فرصت حضور بزرگان پتروشیمی جهان در همایش IPF سال 1394 استفاده کردیم و نظر دو تن از بزرگان این صنعت را در مورد لزوم حفظ محیط زیست در پروسه توسعه صنعت پتروشیمی جویا شدیم.
اولین نفری که در این زمینه نظرش را پرسیدیم مت پاسن (Matt Paasen) رییس شرکت مشاوره مدیریتی مت در هلند (MATT Management Advisors BV) بود که بیش از 40 سال با شرکت های پتروشیمی ایرانی همکاری میکند. زمینه فعالیت وی مربوط به گواهینامه های مربوط به فناوری های پلیمری و فناوری های مربوط به تولید کود شیمیایی است. شرکت MATT در طول این سال ها، حتی در سال هایی که ایران تحریم بوده است بسیار فعال بوده و یکی از شرکای تجاری ایران در صنعت پتروشیمی محسوب می شود. سوال خود را این گونه مطرح کردیم:
دوره جدیدی که پس از برداشته شدن تحریم ها برای ایران آغاز شده است، دورانی است که ایرانیان بیش از هر زمان دیگر به توسعه کشور خود می اندیشند. صنعت پتروشیمی نیز از این تفکر توسعه ای مستثنی نیست و برنامه مدونی نیز برای توسعه این صنعت وجود دارد. اما این توسعه باید چه ویژگی هایی داشته باشد تا کمترین آسیب را به محیط زیست وارد کند. همان طور که مستحضر هستید اخیرا توافقنامه ای بین حدود 200 کشور جهان امضا شده است برای حفاظت از محیط زیست که ایران هم جزء امضاکنندگان آن است. حال چگونه می توان برای توسعه صنعت پتروشیمی برنامه ریزی کرد که میزان آسیب وارده به محیط زیست حداقل شود؟ آیا شما تجربه ای در این زمینه دارید؟»
وی سوال مطرح شده را این گونه پاسخ گفت: «بله سوال بسیار خوب و مهمی است. پیش از هر چیز شما نیاز به فناوری های پیشرفته تر دارید. فناوری هایی که آلودگی کمتری تولید می کنند و استفاده از آنها در مجموع باعث کاهش آلودگی در سطح کشور شما می شود. ثانیا بله من تجربه این کار را دارم چون در زمینه صنایع دوستدار محیط زیست کار کرده ام. در این گونه صنایع تولید هرگونه محصولی حداقل آلودگی را به همراه خواهد داشت و بیشتر به محیط زیست توجه خواهد شد. علاوه بر این، من تجربه همکاری با شرکت هایی را دارم که در زمینه بازیافت کار می کنند، مخصوصا بازیافت محصولات پلاستیکی. در ایران مشکل ضایعات مخصوصا ضایعات پلاستیکی بسیار معضل بزرگی است و اگر شما بتوانید این ضایعات را بازیافت کنید و تبدیل به کالاهای ارزشمند کنید، کمک بسیار بزرگی به حفظ محیط زیست کرده اید. ثالثا، من در پروژه هایی همکاری کرده ام که از تایرهای دست دوم یا ضایعات مربوط به تایرها استفاده می کنند و کربن سیاه یا اصطلاحا دوده صنعتی از این تایرها استخراج می کنند و این دوده صنعتی مجددا در صنعت پلیمر استفاده می شود و تایرهای جدید از آنها تولید می شود. اگر فرآیندهای مشابهی در صنعت پتروشیمی ایران وجود داشته باشد شما می توانید با هزینه بسیار کمتر کالاهای ارزشمند تولید کنید ضمن اینکه چنین فرآیندهایی به حفظ محیط زیست نیز کمک می کنند. این راهی است که اکنون ایران باید برای توسعه صنعت پتروشیمی خود به آن توجه کند، باید به تنوع بخشی به تولیدات خود فکر کند و برای آن برنامه ریزی کند، به صنعت بازیافت به صورت ویژه توجه کند و برای آن سرمایه گذاری کند تا به این ترتیب بتواند همزمان با توسعه صنعت پتروشیمی به حفاظت از محیط زیست نیز توجه کند.
همین سوال را از دیدیر حسین (Didier Houssin)، مدیرعامل و رییس هیات مدیره شرکت آی. اف. پی انرژی (IFP Energies nouvelles) پرسیدیم.
وی در پاسخ به سوال ما گفت: «به نکته بسیار مهمی از نقطه نظر بلندمدت اشاره کردید چونکه اخیرا یک توافق بسیار مهم در زمینه حفاظت از محیط زیست در پاریس به امضا رسید و چشم انداز بلندمدت حفاظت از محیط زیست را تعیین کرد. اولین راه حفظ محیط زیست این است که از تکنولوژی هایی استفاده شود که کارایی و بهره وری بالاتری دارند و آلودگی های کربنی کمتری را به محیط زیست تحمیل می کنند. در اینکه نیاز به تولید محصولات پتروشیمی وجود دارد تردیدی نیست، اما باید از فناوری های مدرنی استفاده کرد که در پروسه تولید از نظر مصرف انرژی بهینه هستند یعنی با استفاده کمتر از انرژی همان مقدار قبلی محصولات و خدمات تولید شوند. همین مساله در مورد صنایع پایین دستی نیز صحت دارد. البته در این مسیر چالش های فراوانی نیز وجود دارد مانند صنعت تولید محصولات بیوشیمیایی، اما در عین حال فرصت های بسیاری نیز وجود دارند مانند توسعه مدل های بازیافت پلاستیک و نیز طراحی فرآیندهای جدیدی که از نظر مصرف انرژی بهینه هستند. بنابراین مساله ای که در رقابت اهمیت پیدا می کند این است که همه این چالش ها و فرصت ها با توجه به نیازهای بازار بررسی می شوند و روش های مختلف جهت تامین تقاضای بازار با هم ادغام می شوند.
در شرکت ما بر روی روش هایی کار می شود که دوستدار محیط زیست هستند و بسیار مایل هستیم که در این زمینه به شرکت های ایرانی کمک کنیم.»
همان طور که پیشتر نیز اشاره شد، یکی از مهم ترین مسایلی که امروزه صنعت پتروشیمی با آن دست به گریبان است، حفظ محیط زیست و توسعه به صورت همزمان است. موضوعی که سهل و ممتنع اما امکان پذیر است. در متن مصاحبه با مسوولین شرکت های پیشرو پتروشیمی نیز به این مساله اشاره شد و راهکاری که هر دو نفر ارائه دادند، حرکت به سمت تویلد محصولات پتروشیمی دوستدار محیط زیست بود. در ادامه این گزارش این گونه محصولات را معرفی خواهیم کرد.
محصولات شیمیایی دوستدار محیط زیست[1]
تولید محصولات شیمیایی دوستدار محیط زیست که آنها را محصولات بیوشیمیایی نیز می نامند، پدیده بسیار جدیدی نیست اگرچه تاریخچه خیلی قدیمی هم ندارد. تا جایی که در حال حاضر برآورد می شود که کل تولید محصولات شیمیایی و پلیمری دوستدار محیط زیست بالغ بر 50 میلیون تن است.[2] برخی از محصولات شیمیایی دوستدار محیط زیست عبارتند از نشاسته غیر خوراکی، فیبرهای سلولزی و مشتقات سلولزی، روغن تال، اسیدهای چرب و فرآورده های حاصل از تخمیر مانند اتانول و اسید سیتریک.
اگرچه هنوز هم بخش عمده ای از محصولات شیمیایی و پلیمرها از خوراک های فسیلی و عمدتا نفت و گاز استخراج می شوند. این در حالی است که تخمین زده می شود که تولید کل محصولات شیمیایی و پلیمرها در صنعت پتروشیمی جهان در حدود 330 میلیون تن است.[3] محصولات اولیه غالبا تعدادی از فرآورده های کلیدی هستند که عبارتد از متانول، اتیلن، پروپیلن، بوتادین، بنزن، تولوئن و زایلین. این محصولات نیز غالبا به پلیمرها و پلاستیک های دیگر تبدیل می شوند که کاربردهای متفاوتی دارند. از نقطه نظر تکنیکی، همه این محصولاتی که با استفاده از سوخت های فسیلی تولید می شوند می توانند با محصولات مشابهی که پایه بیو شیمیایی دارند جایگزین شوند.[4]
باید به این نکته مهم نیز توجه داشت که در بسیار ی از موارد تولید محصولات بیوشیمایی هزینه بالاتری نسبت به تولیدات پتروشیمی دارند، اما غفلت از حرکت در مسیر تولید این گونه محصولات می تواند جبران های آسیب ناپذیری هم به لحاظ اقتصادی و هم به لحاظ زیست محیطی به همراه داشته باشد.
محصولات پالایشگاهی دوستدار محیط زیست (بیوپالایشگاهی) و اقتصاد دوستدار محیط زیست (بیواقتصاد)
در سراسر جهان گام های کوچک اما مطمئنی در مسیر حرکت به سمت محصولات بیوپالایشگاهی برداشته شده است، چرا که بر هیچکس پوشیده نیست که محصولات تولید شده از سوخت های فسیلی بر منابعی تجدید ناپذیر استوار هستند. منابعی که به هر حال روزی به اتمام خواهند رسید و بشر چاره ای جز روی آوردن به سمت انرژی های تجدیدپذیر نخواهد داشت. علاوه بر این تولید محصولات بر پایه سوخت های فسیلی بسیار آلاینده بوده و اگر چاره ای برای این مشکل اندیشیده نشود، دیری نخواهد پایید که آسیب های زیست محیطی چنین تولیداتی زندگی انسان ها را با مخاطرات بسیاری مواجه کند.
تولید محصولات دوستدار محیط زیست (محصولات شیمیایی و مواد) می توانند در یک پروسه تولیدی منفرد تولید شوند؛ اما روشی نیز وجود دارد که در آن فرآیندهای بیوپالایشگاهی با یکدیگر ادغام می شوند که در نتیجه این ادغام هم محصولات دوستدار محیط زیست تولید می شوند و هم محصولاتی که به نوعی حامل انرژی نامید می شوند (مانند سوخت، برق و گرما). اگر تولیدات پتروشیمی با تولیدات بیوشیمیایی و بیو پالایشگاهی جایگزین شوند، اقتصاد به سمت یک بیواقتصاد حرکت خواهد کرد؛ یعنی اقتصادی که در آن تمامی تولیدات دوستدار محیط زیست هستند. صنعت بیو پالایشگاهی می تواند به نوبه خود با صنایع تولید مواد غذایی و همچنین تولید خوراک ادغام شود، مانند تولید اتانول نسل اول.
البته یکی دیگر از دلایل حرکت به سمت تولیدات بیوپالایشگاهی بخش حمل و نقل است. مقادیر قابل توجهی از سوخت های تجدیدپذیر می بایست در کوتاه مدت و میان مدت باید حمل شوند. بنابراین سوخت های دوستدار محیط زیست یا بیوسوخت ها بخش عمده ای از تقاضا برای محصولات بیوپالایشگاهی خواهند بود، مخصوصا حمل و نقل سنگین جاده ای. هم محصولات سنتی (مانند اتانول و بیودیزل) و بیو سوخت های پیشرفته مانند (متانول، اتانول و بوتانول لینگوسلولزیک) نمی توانند در شرایط حال حاضر دنیا با قیمت های سودآور تولید شوند. بنابراین ورود به بازار این محصولات باید یک انگیزه قوی مانند حمایت دولت یا کاهش مالیات از سوی دولت برای تولید این محصولات وجود داشته باشد تا تولید آنها مقرون به صرفه شود. چنین بازار تصنعی در بلندمدت پایدار نخواهد بود. از این رو تولید بیوسوخت ها باید مدنظر قرار گیرند تا بدین ترتیب یک بازار پایدار برای این محصولات وجود داشته باشد.
یک روش بسیار مقرون به صرفه برای کاهش تولید بیو سوخت ها روشی است که در آن در یک پروسه تولیدی بیوپالایشگاهی بیوسوخت تولید می شود. سایر محصولاتی که در این پروسه تولید می شوند عبارتند از محصولات شیمیایی، مواد، مواد خوراکی و خوراک برای تولیدات بیوپالایشگاهی.
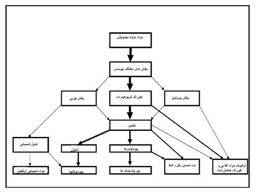
شکل 1- نمونه ای از زنجیره ارزش تولید محصولات دوستدار محیط زیست (تولیدات بیوپایه)

در شکل 1 زنجیره ارزش تولیدات بیوشیمایی و بیوپالایشگاهی نشان داده شده است. در شکل 2 مفاهیم مربوط به پروسه بیوپالایشگاهی به زبان ساده تر بیان شده است.
شکل 2- مفهوم مربوط به یک پروسه بیوپالایشگاهی
برای درک بهتر اهمیت حرکت به سمت محصولات بیوشیمیایی برخی از محصولات تولید شده در یک اقتصاد دوستدار محیط زیست را می توان برشمرد که عبارتند از مواد شیمیایی رقیق، آنتی بیوتیک ها، ویتامین ها، برخی از مواد غذایی، طعم دهنده ها و عطرها، برخی از ترکیبات دارویی، شیرین کننده های مصنوعی، مواد آرایشی، پاک کننده ها، مواد شیمیایی غلیظ، بیوپلاستیک ها و بیوسوخت ها.
[2]Higson, A2011. NNFCC. Estimate of chemicals and polymers from renewable resources. 2010. NNFCC. Estimate of fermentation products. 2010. Personal communication.
[3]Shen, L., Haufe, J., Patel, M.K. Product overview and market projection of emerging bio-based plastics. s.l. : Utrecht university, 2009.
[4]Raschka A., M. Carus. 2012 Industrial material use of biomass Basic data for Germany, Europe and the world. 28pp.
http://www.nova-institut.de/bio/