96

مفهوم بیوپالایشگاه در مقایسه با پالایشگاه های محصولات پتروشیمی/قسمت چهارم- انواع بیوپالایشگاه (2)

مفهوم بیوپالایشگاه در مقایسه با پالایشگاه های محصولات پتروشیمی/قسمت چهارم- انواع بیوپالایشگاه (2)
(جمعه ۱۵ بهمن ۱۳۹۵) ۰۸:۰۰

یک بیوپالایشگاه اولئوشیمی ، مواد شیمیایی تولید می کند که از روغن ها و چربی های بیولوژیکی استخراج می شوند.

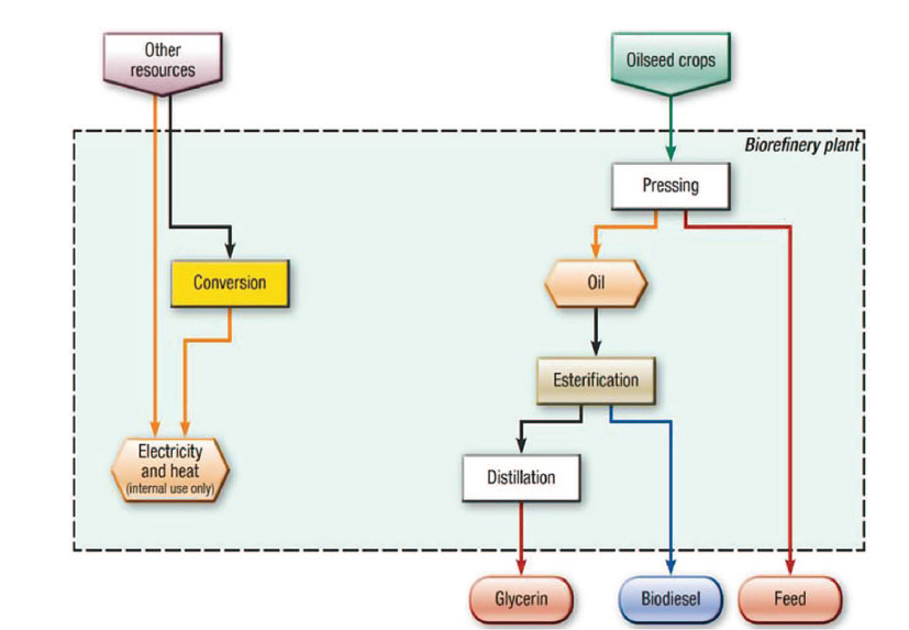
این نوع بیوپالایشگاهی می تواند به عنوان مثال خاصی از یک WCBR در نظر گرفته شود که محصولات بیودیزل را با محصولات استخراج شده از روغن سبزیجات که ارزش افزوده بسیار بالایی دارد ترکیب می کند. نمونه ای از این نوع بیوپالایشگاه در نمودار یک نشان داده شده است.

نمودار 1- یک بیوپالایشگاه (روغنی) تک پلتفورمی که از محصولات دانه روغنی برای تولید بیودیزل، گلیسیرین استفاده می کند

 محیط زیست

این نوه بیوپالایشگاه از اسیدهای چرب، استرهای چرب و گلیسرول حاصل از محصولات روغنی استفاده می کند تا به اصطلاح مواد شیمیایی اساسی، منومرهای کاربردی، روغن های روان ساز، و مواد بکار رفته در سطوح را تولید کند.[1] تغییر پروفایل های چربی از طریق تولید یا بهبود مدیریت محصولات می تواند کاربردهای شیمیایی جدیدی را ارائه کند که ارزش افزوده محصولات صنعتی دانه روغنی را افزایش دهد.

در بلندمدت بیوپالایش اولئوشیمی ممکن است خوراک های تجدیدپذیر را برای پالایشگاه های مواد شیمیایی که بر پایه سوخت های فسیلی کار می کنند، تولید کند. بنابراین نهایتا موفقیت یک بیوپالایشگاه به ادغام آن با همکاران فسیلی اش بستگی دارد، و سنگ بنای بیوپالایشگاه های اولئوشیمی یک تعامل سازنده را در این زمینه ارائه می کنند. فرآیند NExBTL در شرکت نفتی نِستِه[2] نشان می دهد که چگونه پالایشگاه های فسیلی و بیوپالایشگاه ها می توانند با یکدیگر تعامل و همکاری کنند.[3] خوراک های متدوالی که برای تولید محصولات حاصل از روغن سبزیجات مورد استفاده قرار می گیرند، همچنین شامل مقادیر قابل توجهی بیوماس لیگنوسلولزیک هستند، که می توانند در بیوپالایشگاه هایی که از خوراک لیگنوسلولزیک استفاده می کنند، کاربرد داشته باشند.

بیوپالایشگاه با خوراک لیگنوسلولزیک

بیوپالایشگاه با خوراک لیگنوسلولزیکشامل پالایش خوراک بیوماس لیگنوسلولزیک (چوب، کاه و غیره) و تبدیل آنها به محصولات واسطه (مانند سلولز، همی‌سلولز، لیگنین) می شود تا با پردازش آنها طیفی از محصولات و بیوانرژی تولید شود.[4] انتظار می رود که در آینده بیوماس لیگنوسلولزیک مهم ترین منبع بیوماس باشد و با هزینه متوسط و به صورت گسترده در دسترس همگان خواهد بود، ضمن اینکه رقابت کمتری با صنایع تولید خوراک و مواد غذایی خواهد داشت. در ادامه انواع مختلف بیوپالایشگاه ها با خوراک لیگنوسلولزیک مورد بررسی قرار خواهند گرفت.

بیوماس لیگنوسلولزیک به عنوان اسید با عوامل آلکالینی در نظر گرفته می شود که برای تولید سلولز، همی سلولز و لیگنین مورد استفاده قرار می گیرد، با این توضیح که سلولز بیش از سایرین تولید خواهد شد.[5] سلولز تولید شده نیز با پردازش بیشتر و با استفاده از فرآیند هیدرولیز تبدیل به گلوکز، مانوز و زایلوز می شود. مانوز تولید شده و گاهی اوقات زایلوز، بیشتر به عنوان خوراک مخمر برای تولید بیوسوخت ها (مانند اتانول، بوتانول و هیدروژن) و یا مواد شیمیایی دارای ارزش افزوده مورد استفاده قرار می گیرد، لیگنین نیز برای تولید حرارت و برق استفاده می شود که یا برای مصرف داخلی مورد استفاده قرار می گیرد یا صادر می شود.

کاربردهای آتی لیگنین عبارت خواهد بود از مواد شیمیایی با ارزش افزوده بالا مانند ترکیبات فنولیک یا کود مورد استفاده قرار می گیرد، در حالی که مانوز و زایلوز می توانند به عنوان مواد شیمیایی جهت تبدیلات کاتالیزی کاربرد داشته باشند.[6] بیوپالایشگاه بر پایه جنگل شامل ادغام کامل بیوماس و انواع خوراک ( شامل انرژی) می شود تا به طور همزمان برای تولید خمیر کاغذ، مواد شیمیایی و انرژی مورد استفاده قرار گیرد.[7] صنعت تولید فیبر و کاغذ[8] را می توان به عنوان اولین بیوپالایشگاه غیر غذایی در نظر گرفت که محصولات همزمان با ارزش افزوده بالا در آن تولید می شود، برخی از این محصولات عبارتند از روغن تال، کلوفون، وانیلین و لیگنوسولفانات. شرکت های تولید فیبر و کاغذ در کشورهای پیشرفته در حال حاضر با کاهش تقاضا در برخی بخش ها، افزایش هزینه ها و افزایش رقابت در کشورهای نوظهور مواجهند، و به همین دلیل تولید محصولات جانبی با ارزش افزوده بالا در خطوط تولید با بهره وری پایین تر و مواد ضایعاتی می تواند راه حل مواجهه با این مشکل باشد. پلتفورم اروپایی با تکنولوژی بر پایه جنگل موضوعات تحقیقاتی را طرح کرده است که بر اساس آنها بیوپالایشگاه های بر پایه چوب با ضایعات صفر درصد ساخته خواهد شد[9]، این تحقیقات پیشنهاد می کنند که آسیاب های فیبر می توانند با استفاده از تکنولوژی های مدرن جداسازی و تبدیل می توانند محصولات جانبی و بیوسوخت هایی را تولید کنند که میزان ضایعات بسیار اندکی را شامل می شود. لیگنین، که یکی از مهم ترین محصولات جانبی است، شرایط خاصی می طلبد تا پلتفورم های مواد شیمیایی را به منظور تولید پلیمرهای تجدیدپذیر تولید کند، مخصوصا برای تولید مواد شیمیایی، مواد خام و سوخت های با کیفیت بالا.

بیوپالایشگاه با ساختار گاز مصنوعی (بیوپالایشگاه ترموشیمیایی)

در این نوع بیوپالایشگاه بیوماس لیگنوسلولزیک از قبل مورد بررسی قرار می گیرد (از نظر کاهش اندازه، خشک کردن) تا جریان آهسته اما با حرارت و فشار بالای تبدیل گاز به گاز مصنوعی و مخصوصا CO و H2 انجام شود. گاز مصنوعی در یک حرارت بالا تصفیه می شود. گاز تصفیه شده می تواند برای تولید بیوسوخت ها و یا مواد شیمیایی (گازوئیل FT و دی متیل اتر و غیره) مورد استفاده قرار گیرد.[10]

بیوپالایشگاه سبز

میزان استفاده از سبزه زارها و چمنزارها برای تولید دام در اروپا در حال کاهش است؛ اگرچه به نظر می رسد که کشت چمنزارها برای حفظ مناظر طبیعی آنها لازم و ضروری است. بیوپالایشگاه های سبز، که خوراک آنها سبزه و چمن یا سایر بیوماس های سبز و تازه است با استفاده از مراحل پشت سر هم پردازش  یک جایگزین ابداعی را پیشنهاد می دهد. مراحل اصلی شامل تبدیل سبزه و چمن به یک مایع غلیظ است که شامل ترکیبات قابل حل در آب (مانند اسید لاکتیک و آمینو اسید) است و بخش جامد آن نیز بیشتر ترکیبات فیبری است.[11] کارایی کلی اقتصادی یک بیوپالایشگاه عمدتا توسط بازدهی اقتصادی فیبرها تعیین می شود. بیوپالایشگاه های سبز می توانند گستره وسیعی از بیوماس شامل چغندرقند یا سایر برگ ها، شبدر یا یونجه را استفاده کند تا محصولات متنوعی را تولید نماید.



[1]Kazmi A, editor. Advanced oil crop biorefineries. Cambridge: RSC Green Chem. No.14, RSC Publ.; 2012, and Abraham TW, Höfer R. Lipid-based polymer building blocks and polymers. In: Matyjaszewski K,Möller M, editors. Polymer science: a comprehensive reference. McGrath JE, Hickner MA, Höfer R, editorsPolymers for a sustainable environment and green energy, vol. 10. Amsterdam: Elsevier; 2012. p. 15–58.

[2]Neste Oil

[3]Dinjus E, Arnold U, Dahmen N, Höfer R, Wach W. Green fuels – sustainable solutions for transportation.

In: Höfer R, editor. Sustainable solutions for modern economies. Cambridge: RSC Green Chem. No 4,

RSC Publ.; 2009. p. 125–63 and Egeberg RG, Michaelsen NH, Skyum LHT. Novel hydrotreating technology for production of green dieselTechnical Info Haldor Topsøe. http://www.topsoe.com/file/novel-hydrotreating-technologyproduction-green-diesel. January 01, 2009.

[4]Cherubini F, Jungmeier G, Wellisch M, Willke T, Skiadas I, van Ree R, et al. Toward a common classification approach for biorefinery systems. Biofuels Bioprod Bioref 2009;3(5):534–46 and Windeisen E, Wegener G. Lignin as building unit for polymers. In: Matyjaszewski K, Möller M, editors.Polymer science: a comprehensive reference. McGrath JE, Hickner MA, Höfer R, editors. Polymers for a sustainable environment and green energy, vol. 10. Amsterdam: Elsevier; Oxford: Waltham; 2012. p. 255–65.

[5]de Jong E, Gosselink RJA. Lignocellulose-based chemical products. In: Gupta VK, Kubicek CP, SaddlerJ, Xu F, Tuohy MG, editors. Bioenergy research: advances and applications. Amsterdam (The Netherlands):Elsevier; 2014. p. 277–313, ISBN: 978-0-444-59561-4.

[6]de Jong E, Higson A, Walsh P, Wellisch M. Product developments in the bio-based chemicals arena.Biofuels Bioprod Bioref 2012;6:606–24.

[7]Chambost V, Eamer B, Stuart PR. Forest biorefinery: getting on with the job. Pulp Pap Can2007;108(2):18–22.

[8]Mleziva MM, Wang JH. Paper. In: Matyjaszewski K, Möller M, editors. Polymer science: a comprehensivereference. McGrath JE, Hickner MA, Höfer R, editors. Polymers for a sustainable environment and greenenergy, vol. 10. Amsterdam: Elsevier; Oxford: Waltham; 2012. p. 397–410.

[9]Axegård P, Karlsson M, McKeogh P, Westenbroek A, Petit-Conil M, Eltrop, et al. A bio-solution to climatechange. Final report of the biorefinery taskforce to the forest-based sector technology platform. 2007. http://www.forestplatform.org/.

[10]Huber GW. Breaking the chemical and engineering barriers to lignocellulosic biofuels: next generation hydrocarbonbiorefineries. National Science Foundation. Chemical, Bioengineering, Environmental, and TransportSystems Division; 2008. http://www.ecs.umass.edu/biofuels/Images/Roadmap2-08.pdf.

[11]Mandl MG. Status of green biorefining in Europe. Biofuels Bioprod Biorefining 2010;4:268–74 and Schaffenberger M, Ecker J, Koschuh W, Essl R, Mandl MG, Boechzelt HG, et al. Green biorefinery –production of amino acids from grass silage juice using an ion exchanger device at pilot scale. Chem EngTrans 2012;29:505–10.

ایمیل را وارد کنید
تعداد کاراکتر باقیمانده: 500
نظر خود را وارد کنید

لوگو-پیام پترو

سایت اطلاع رسانی روابط عمومی

شرکت ملی صنایع پتروشیمی